博客 | 算法 | C语言数据结构:什么是树?什么是二叉树?
在二叉树之前的数据结构学习中,我们学习了顺序表、链表、栈、队列这几种结构,它们都是用链表或者数组的方式来实现的,主要考察我们对结构体的运用! 今天让我们来学习一个新的数据结构,也就是下面这副图里面的树 啊不好意思,图拿错了!????是下面这个才对1.什么是树? 1.1树的概念 树是一种非
在二叉树之前的数据结构学习中,我们学习了顺序表、链表、栈、队列这几种结构,它们都是用链表或者数组的方式来实现的,主要考察我们对结构体的运用!
今天让我们来学习一个新的数据结构,也就是下面这副图里面的树
啊不好意思,图拿错了!????

是下面这个才对

1.什么是树?
1.1树的概念
树是一种非线性的数据结构,它是由n个有限节点组成的具有一定层次关系的集合。
把它叫做树是因为它看起来的确像一个树的根部
当然也可以理解为是树干在上,树叶在下的结构
有一个特殊的节点,被称为根节点,也就是树的开头
除了根节点外,其余节点都是,个互不相交的集合。每一个集合都是一颗与树的结构类似的子树
每一个节点只能有一个前驱,但是可以有很多个后驱
因此,树是递归定义的

树中的子节点不能有交集
上图中的B节点不能有G这个孩子,因为G已经有父母C了
同理,G节点也不能同时拥有两对父母
子节点之间也不能相连,如E和F不能相连
1.2树的相关知识点

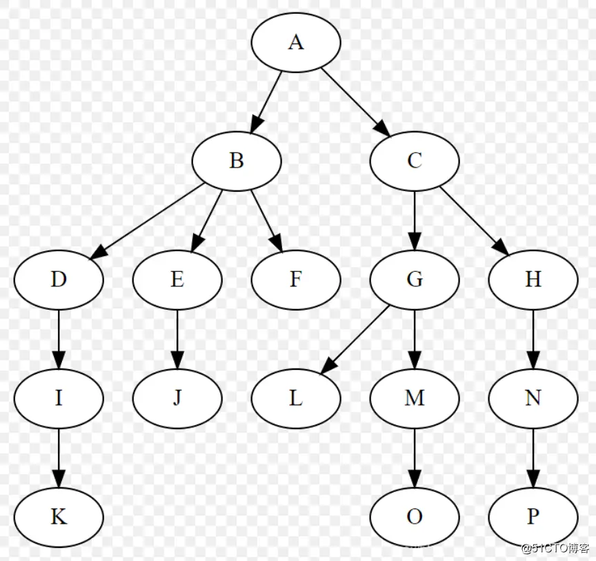
节点的度:一个节点含有的子树的个数称为该节点的度; 如下图:A的度为6

叶节点或终端节点:度为0的节点称为叶节点; 图中B、C、H、I…等节点为叶节点
非终端节点或分支节点:度不为0的节点; 如上图中D、E、F、G…等节点为分支节点
简单的说,就是有娃的节点就是分支节点

双亲节点或父节点:若一个节点含有子节点,则这个节点称为其子节点的父节点; 如上图,D是H的父节点
孩子节点或子节点:一个节点含有的子树的根节点称为该节点的子节点; 如上图:H是D的孩子节点
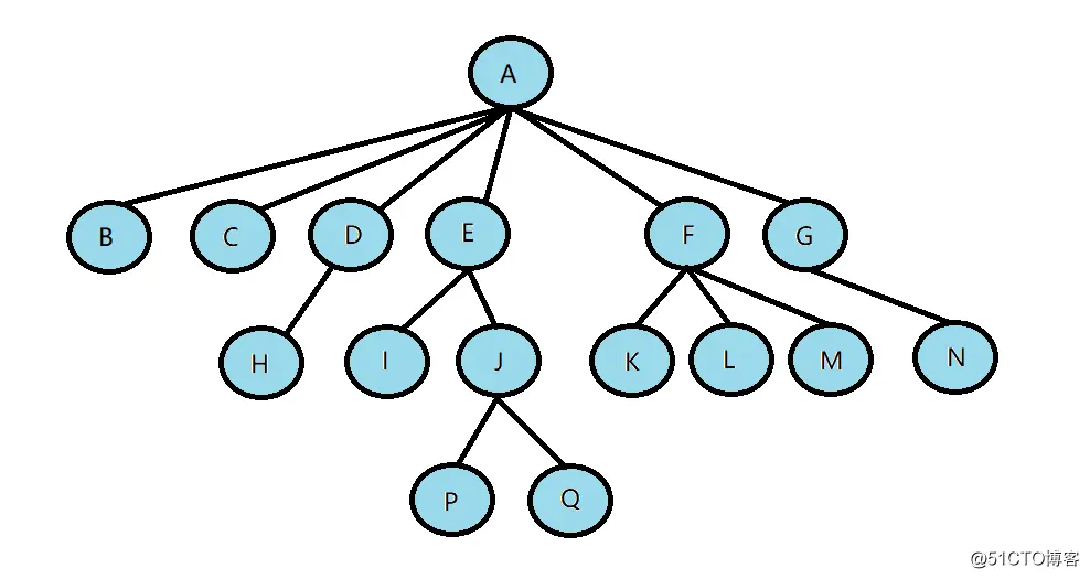
兄弟节点:具有相同父节点的节点互称为兄弟节点; 如下图:P、Q是兄弟节点

树的度:一棵树中,最大的节点的度称为树的度; 示例中树的度为6(即A的度)
节点的层次:从根开始定义起,根为第1层,根的子节点为第2层,以此类推
树的高度或深度:树中节点的最大层次; 示例中树的高度为4
堂兄弟节点:双亲在同一层的节点互为堂兄弟;如下图:H、I互为兄弟节点

节点的祖先:从根到该节点所经分支上的所有节点;示例中A是所有节点的祖先
子孙:以某节点为根的子树中任一节点都称为该节点的子孙。示例中所有节点都是A的子孙
森林:由m(m>0)棵互不相交的树的集合称为森林
多个不相交的树就是森林

1.3树的代码表示
表示树的方式有很多种,比如下面这种
#define N 5 //指定树的度为5
struct TreeNode
{
int data;
struct TreeNode* subs[N];//用指针数组存放孩子节点的指针
};
但这种方法不够优,给大家展示一个用的最广泛的方法——孩子兄弟表示法
typedef int DataType;
struct Node
{
struct Node* _firstChild1; // 第一个孩子结点
struct Node* _pNextBrother; // 指向其下一个兄弟结点
DataType _data; // 结点中的数据域
};
通过这种方法,父亲节点只需要保存它的第一个娃,其他娃就让大娃的兄弟节点来找
也就是家长只用管老大,老大管老二,老二管老三,依次往下……

实际写代码的结构大概是下图这样

2.二叉树
在实际中,二叉树是使用较多的一种树的结构
2.1概念
二叉树是度为2的树,它是一个特殊的树
二叉树不存在度大于2的节点
二叉树是有序树,它的娃(子树)有左右之分,次序不能颠倒

所以,二叉树都是由下面各类节点组成的树

2.2特殊的二叉树
满二叉树:如果每一个层的节点数都达到最大值,那这个二叉树就是满二叉树。也就是说:满二叉树的层数为k,且节点总数是2k-1
满二叉树的节点数是一个等比数列公式
2 0 + 2 1 + 2 2 + . . . + 2 k − 1 = 1 ∗ ( 1 − 2 k ) / ( 1 − 2 ) = 2 k − 1 2^0+2^1+2^2+...+2^{k-1}=1*(1-2^k)/(1-2)=2^k -1 20+21+22+...+2k−1=1∗(1−2k)/(1−2)=2k−1
完全二叉树:完全二叉树是效率很高的数据结构。对于深度为K,有n个节点的二叉树,当且仅当每一个节点都与深度为K的满二叉树中编号从1至n的节点一一对应时,称为完全二叉树。

简单说来,完全二叉树的最后一层不一定满,但必须要从左到右连续

满二叉树是一个特殊的完全二叉树
2.3二叉树的性质
若规定根节点的层数为1,则一棵非空二叉树的第i层上最多有2(i-1)个结点
若规定根节点的层数为1,则深度为h的二叉树的最大结点数是2h-1
对任何一棵二叉树, 如果度为0其叶结点个数为n0, 度为2的分支结点个数为n2,则有n0 = n2+1
若规定根节点的层数为1,具有n个结点的满二叉树的深度,h=log2(n+1) 。 (ps: 是log以2为底,n+1为对数)
对于具有n个结点的完全二叉树,如果按照从上至下从左至右的数组顺序对所有节点从0开始编号,则对于序号为i的结点有:
若i>0,i位置节点的双亲序号:(i-1)/2;i=0,i为根节点编号,无双亲节点
若2i+1<n,左孩子序号:2i+1,2i+1>=n否则无左孩子
若2i+2<n,右孩子序号:2i+2,2i+2>=n否则无右孩子

2.4几个选择题
1. 某二叉树共有 399 个结点,其中有 199 个度为 2 的结点,则该二叉树中的叶子结点数为( )
A 不存在这样的二叉树
B 200 √
C 198
D 199
//叶子节点的数量 总比度为2的节点多1
2.在具有 2n 个结点的完全二叉树中,叶子结点个数为( )
A n √
B n+1
C n-1
D n/2
//N0+N1+N2=2n
//2N0+N1-1=2n
//N1只有0和1两种可能,因为n为整数,2n为偶数,所以2N0=2n,N0=n
3.一棵完全二叉树的节点数位为531个,那么这棵树的高度为( )
A 11
B 10 √
C 8
D 12
//假设高度是h
//完全二叉树节点最多2^h -1
// 最少2^(h-1)-1 +1
//可以通过这两个公式,推断出h=10
3.二叉树的存储结构
二叉树一般可以使用两种结构存储,一种顺序结构,一种链式结构
3.1顺序存储
顺序结构存储就是使用数组来存储
一般使用数组只适合表示完全二叉树,因为不是完全二叉树会有空间的浪费。
现实使用中只有堆才会使用数组来存储
下一篇博客会带大家认识堆这个特殊的树形结构(和内存里面那个堆????没啥关系哈)

看到这张图,你肯定想问,如果用数组结构存储,那还怎么还原出一颗树????呢?
这里我们需要理解物理存储和逻辑结构的关系
二叉树顺序存储在物理上是一个数组,在逻辑上是一颗二叉树
那怎么计算这种情况下的父亲和娃呢?
leftchild=parent*2+1
rightchild=parent*2+2
parent=(child-1)/2

怎么样,是不是忽然感觉妙级了?

3.2链式存储
这就就没啥好说的啦,使用一个简单的二叉链就能构成二叉树
typedef int BTDataType;
// 二叉链
struct BinaryTreeNode
{
struct BinTreeNode* _pLeft; // 指向当前节点左孩子
struct BinTreeNode* _pRight; // 指向当前节点右孩子
BTDataType _data; // 当前节点的值
}
结语
嘿嘿嘿,本篇博客到这里就结束啦!
更多推荐



所有评论(0)